国内で米軍が使用する施設・区域の共同使用、追加提供と新規提供について(10月7日告示)
- 日本の防衛
2025-10-10 10:10
防衛省は令和7(2025)年10月7日(火)、日米安全保障条約と日米地位協定第2条に基づき、軍の使用が許可される日本の施設および区域について告示した。
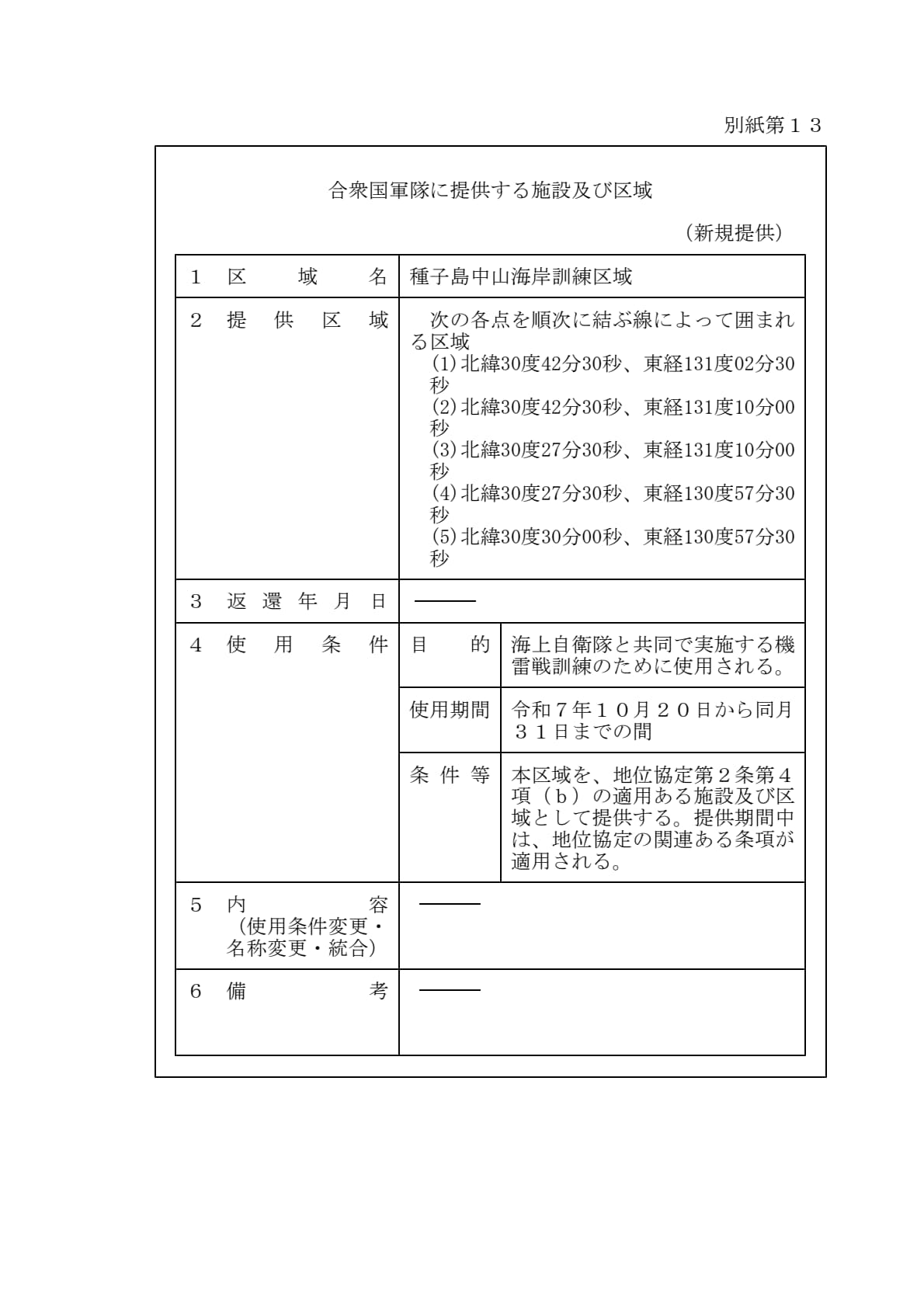
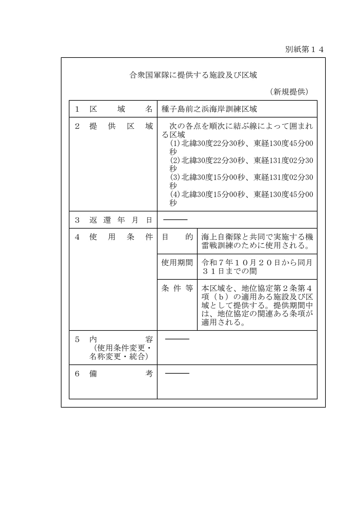
今回の発表は10月中旬以降の共同訓練などにおける、三沢飛行場、三沢対地射爆撃場、横浜ノース・ドック、相模総合補給廠、岩国飛行場、伊江島補助飛行場、嘉手納飛行場の共同使用、厚木海軍飛行場、キャンプ瑞慶覧、与那国駐屯地、石垣駐屯地の追加提供と、種子島中山海岸と前之島海岸の訓練区域を機雷戦訓練のため新規提供することについて触れるもの。
2025年10月3日付けで閣議決定されたもので、以下には報道に公表された閣議資料を転載する。
「日本国とアメリカ合衆国との間の相互協力及び安全保障条約第六条に基づく施設及び区域並びに日本国における合衆国軍隊の地位に関する協定」第2条に基づく施設及び区域の共同使用、追加提供及び新規提供について
(令和7年10月3日 閣議決定)
1960年1月19日ワシントンで署名された「日本国とアメリカ合衆国との間の相互協力及び安全保障条約第六条に基づく施設及び区域並びに日本国における合衆国軍隊の地位に関する協定」第2条に基づきアメリカ合衆国が使用を許される施設及び区域について、共同使用、追加提供及び新規提供を別添のとおり決定することとする。
(別添)地位協定第2条に基づく施設及び区域の共同使用等に関する協定
合同委員会における日本国政府の代表者及びアメリカ合衆国政府の代表者は、それぞれの政府のために合衆国軍隊が使用を許される施設及び区域について、共同使用、追加提供及び新規提供を別紙第1から別紙第14までのとおり合意した。




























(以上)
◎下の[次の記事][前の記事]ボタンで、日本の防衛に関するニュース記事を次々にご覧いただけます。
Ranking読まれている記事
- 24時間
- 1週間
- 1ヶ月
- 人事発令 4月17日・20日付け、1佐人事(陸自1名、海自4名)
- 「自衛官の処遇改善パンフレット」令和8年度版を公表、防衛大臣がメッセージ(4月17日)
- 航空自衛隊がブルーインパルスの2026年度展示飛行スケジュールを発表(3月3日)
- 《ニュース解説》自衛隊ヘリの “巨大バケツ” 火災の森に撒く水は1度に数トン
- 佐賀駐屯地に建設する隊員用宿舎の工事概要を発表(4月17日)
- 東京計器が戦艦大和の操船シミュレーターなど最新の舶用機器を寄贈 リニューアル開館の「大和ミュージアム」(4月23日)
- 《特集》護衛艦「もがみ」型の機雷戦── 海外での掃海任務にも速やかに対応できる
- 荒井陸幕長が臨時会見 10式戦車射撃訓練中の隊員の死傷事故について(4月21日)
- 人事発令 令和8年3月23日付け、将補人事(陸自26名、海自20名、空自11名)
- 中東地域における日本関係船舶安全航行のための情報収集 令和8年2月の活動状況を公表
- 人事発令 4月17日・20日付け、1佐人事(陸自1名、海自4名)
- 「自衛官の処遇改善パンフレット」令和8年度版を公表、防衛大臣がメッセージ(4月17日)
- 《特集》護衛艦「もがみ」型の機雷戦── 海外での掃海任務にも速やかに対応できる
- 10式戦車が射撃訓練中に砲弾破裂 隊員3名死亡、1名負傷(4月21日)
- 航空自衛隊がブルーインパルスの2026年度展示飛行スケジュールを発表(3月3日)
- 《ニュース解説》自衛隊ヘリの “巨大バケツ” 火災の森に撒く水は1度に数トン
- 人事発令 令和8年3月23日付け、将補人事(陸自26名、海自20名、空自11名)
- 人事発令 令和7年8月1日付け、1佐職人事(陸自196名、海自60名、空自62名)
- 人事発令 3月20日・22日・23日付け、1佐職人事(陸自169名、海自99名、空自45名)
- 《特集》5つの艦種で構成される海自の主力艦 基礎から分かる「護衛艦」概論
- 《寄稿》イラン革命防衛隊の “日本製ミサイル艇” —— 監視艇「つばさ」の数奇な運命
- 人事発令 4月1日付け、1佐職人事(陸自5名、海自9名、空自26名)
- ニュージーランド空軍哨戒機が北朝鮮籍船舶の「瀬取り」に対する警戒監視活動を3月下旬~4月中旬に実施(3月25日)
- 人事発令 4月7日付け1佐職人事(陸自1名)、8日付け1佐人事(陸自3名、海自1名、空自4名)
- カナダ空軍哨戒機が北朝鮮籍船舶の「瀬取り」に対する警戒監視活動を3月下旬~4月上旬に実施
- 人事発令 4月17日・20日付け、1佐人事(陸自1名、海自4名)
- 人事発令 4月2日付け、1佐人事(空自1名、陸自3名)
- 人事発令 3月26日・27日付け、1佐人事(海自2名、空自1名)
- 航空自衛隊がブルーインパルスの2026年度展示飛行スケジュールを発表(3月3日)
- 人事発令 3月31日・4月1日付け、指定職等人事(4名)

