馬毛島の基地建設、10月の工事作業予定などを防衛省九州防衛局が公表(10月1日)
- 日本の防衛
2025-10-3 10:00
防衛省 九州防衛局は令和7(2025)年10月1日(水)、ウェブサイトにおいて、10月および令和7年11月~令和8年1月に実施する自衛隊基地の工事作業と環境保全措置等の予定を公表した。あわせて施設整備状況の写真を公開した。
馬毛島は種子島(たねがしま)から西へ約10km離れた位置にあり、鹿児島県西之表市に属する。
南西諸島における自衛隊の活動・訓練拠点とするとともに、島嶼部に対する攻撃への対処拠点とするため、令和5(2023)年1月12日から自衛隊基地の建設が始まっている。建設される基地は、2本の滑走路、不整地着陸訓練施設、F-35B模擬艦艇発着艦訓練施設、陸上の訓練区域などを備えるものとなる。
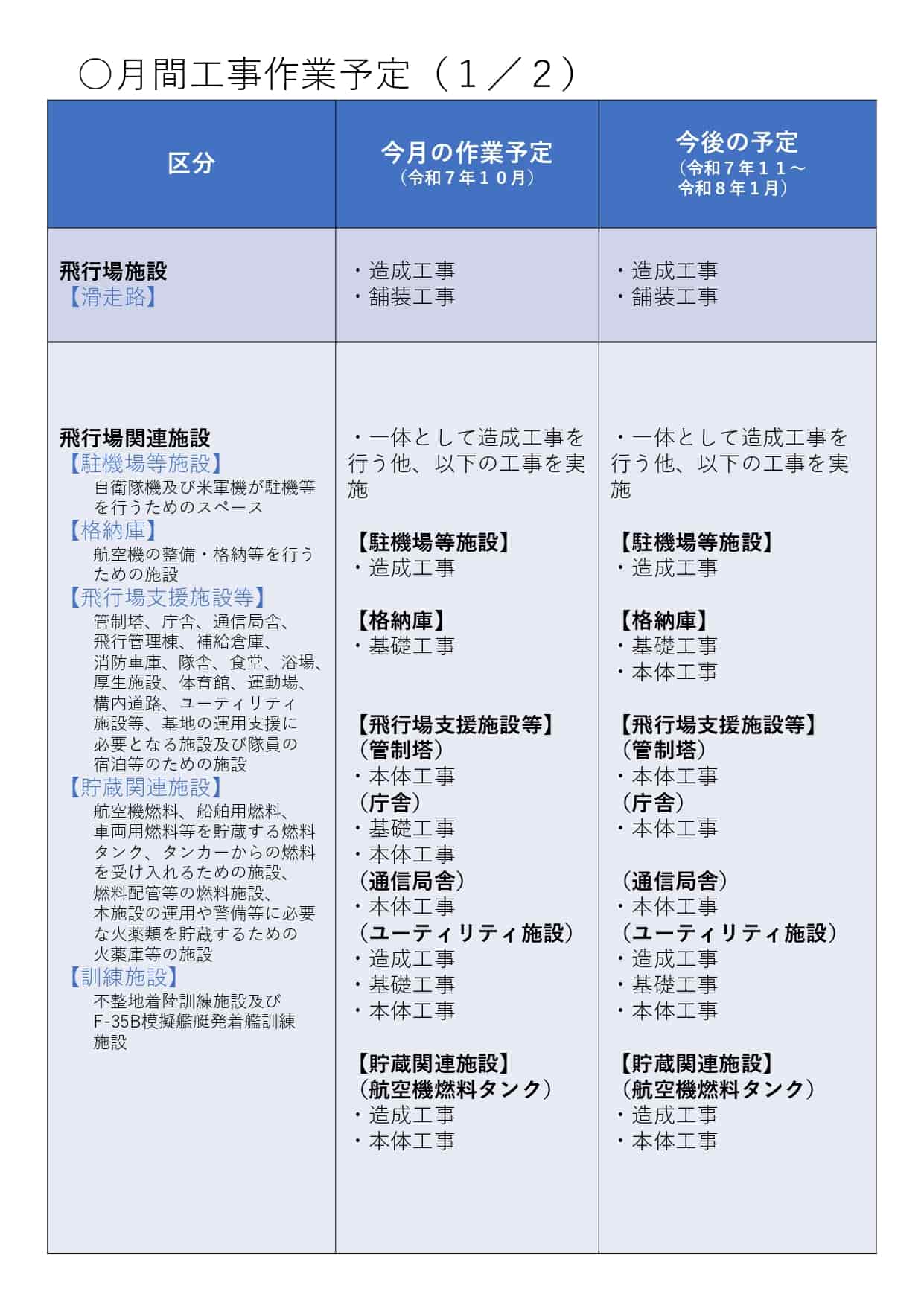
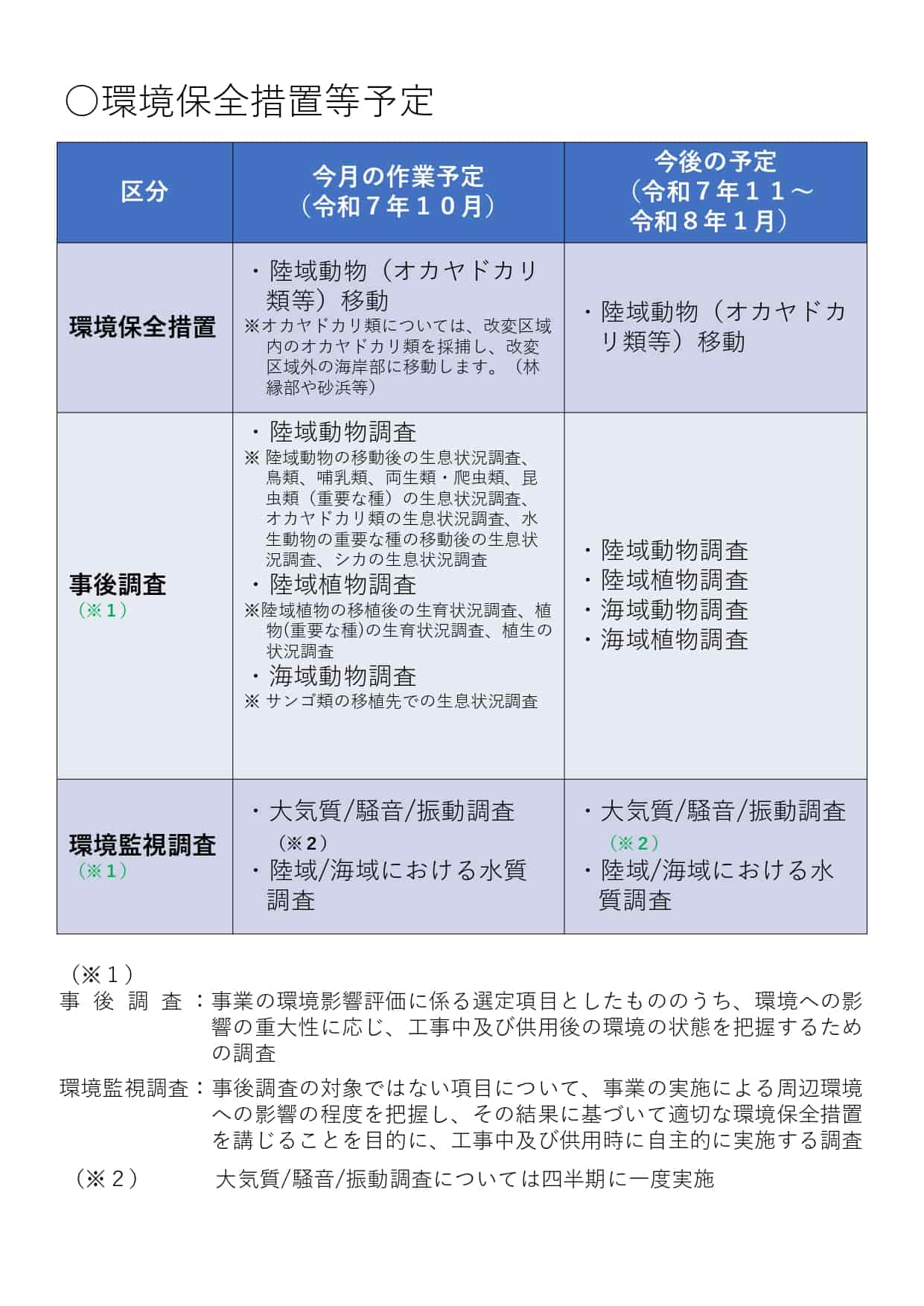
10月には以下の工事と環境保全措置等が予定されている。各工事の詳細や、今後の工事予定については、記事末尾の九州防衛局の公表資料を参照されたい。
■馬毛島で建設中の施設とその区分
| 施設区分 | 施設区分内訳 | 施設説明 |
|---|---|---|
| 飛行場施設 | 滑走路 | ― |
| 飛行場関連施設 | 駐機場等施設 | 自衛隊機及び米軍機が駐機等を行うためのスペース |
| 格納庫 | 航空機の整備・格納等を行うための施設 | |
| 飛行場支援施設等 | 管制塔、庁舎、通信局舎、飛行管理棟、補給倉庫、消防車庫、隊舎、食堂、浴場、厚生施設、体育館、運動場、構内道路、ユーティリティ施設等、基地の運用支援に必要となる施設及び隊員の宿泊等のための施設 | |
| 貯蔵関連施設 | 航空機燃料、船舶用燃料、車両用燃料等を貯蔵する燃料タンク、タンカーからの燃料を受け入れるたの施設、燃料配管等の燃料施設、本施設の運用や警備等に必要な火薬類を貯蔵するための火薬庫等の施設 | |
| 訓練施設 | 不整地着陸訓練施設及びF-35B模擬艦艇発着艦訓練施設 | |
| 港湾施設 | 係留施設等 | 本施設への人員、燃料、資機材等の海上輸送、艦艇の停泊及び補給等を目的とした係留施設等。具体的な内容は、防波堤、一般桟橋、燃料桟橋、消波堤防、接続施設等 |
| 揚陸施設 | 緊急時の揚陸、輸送、訓練等のための救難機やエアクッション艇等の揚陸施設 | |
| 仮設桟橋 | 施設整備に必要となる資機材等を搬出入するための仮設の桟橋 | |
| 仮設施設 | 仮設沈砂池、仮設プラント | ― |
月間工事作業予定


環境保全措置等予定

馬毛島の施設整備の状況(令和7年10月)

(以上)
◎下の[次の記事][前の記事]ボタンで、日本の防衛に関するニュース記事を次々にご覧いただけます。
Ranking読まれている記事
- 24時間
- 1週間
- 1ヶ月
- 《寄稿》イラン革命防衛隊の “日本製ミサイル艇” —— 監視艇「つばさ」の数奇な運命
- 防衛省関係者960名が受章 第46回危険業務従事者叙勲(令和8年4月11日)
- 《解説》陸自の空中火力を変える「多用途UAV」──令和8年度防衛予算で調達か?
- 人事発令 4月7日付け1佐職人事(陸自1名)、8日付け1佐人事(陸自3名、海自1名、空自4名)
- 森田空幕長が記者会見 「航空宇宙自衛隊」への改編と日蘭訓練の手応え(4月7日)
- 航空自衛隊がブルーインパルスの2026年度展示飛行スケジュールを発表(3月3日)
- 海自護衛艦「あさひ」がベトナム海軍哨戒艇と共同訓練(4月5日)
- 荒井陸幕長が定例記者会見 令和8年度主要訓練・演習、25式スタンド・オフ・ミサイル配備など(4月7日)
- 令和8年度予算が成立 防衛省・自衛隊 公式サイトで防衛予算の概要を公表(4月8日)
- 防衛装備庁、防衛省ファンディングの研究28件について終了評価・中間評価を公表(4月6日)
- 《寄稿》イラン革命防衛隊の “日本製ミサイル艇” —— 監視艇「つばさ」の数奇な運命
- 人事発令 4月7日付け1佐職人事(陸自1名)、8日付け1佐人事(陸自3名、海自1名、空自4名)
- 《解説》陸自の空中火力を変える「多用途UAV」──令和8年度防衛予算で調達か?
- 森田空幕長が記者会見 「航空宇宙自衛隊」への改編と日蘭訓練の手応え(4月7日)
- 「自衛隊が目指す組織文化」を防衛省が公表 処遇改善への取り組みの一環(4月1日)
- 防衛省関係者960名が受章 第46回危険業務従事者叙勲(令和8年4月11日)
- 航空自衛隊がブルーインパルスの2026年度展示飛行スケジュールを発表(3月3日)
- 海自護衛艦「あさひ」がベトナム海軍哨戒艇と共同訓練(4月5日)
- ロシア軍機1機が日本海上空を新潟県沖まで飛行(4月7日、IL-20)
- 陸上自衛隊、豪州で令和7年10月に実施の特殊作戦群実動訓練の成果を報告(4月3日)
- 《寄稿》イラン革命防衛隊の “日本製ミサイル艇” —— 監視艇「つばさ」の数奇な運命
- カナダ空軍哨戒機が北朝鮮籍船舶の「瀬取り」に対する警戒監視活動を3月下旬~4月上旬に実施
- 人事発令 4月1日付け、1佐職人事(陸自5名、海自9名、空自26名)
- 防衛省、第10回処遇・給与部会を3月13日に開催 自衛官俸給表に関する資料を公表
- 人事発令 3月17日・18日・19日付け、1佐職人事(海自12名、空自1名)
- ニュージーランド空軍哨戒機が北朝鮮籍船舶の「瀬取り」に対する警戒監視活動を3月下旬~4月中旬に実施(3月25日)
- 森田空幕長が記者会見 F-35A用対艦・対地ミサイル「JSM」納入など(3月17日)
- 人事発令 4月7日付け1佐職人事(陸自1名)、8日付け1佐人事(陸自3名、海自1名、空自4名)
- 航空自衛隊がブルーインパルスの2026年度展示飛行スケジュールを発表(3月3日)
- 自衛隊が管理職隊員の再就職状況 (令和7年10〜12月分) を公表(3月24日)

