馬毛島の基地建設、3月の工事作業予定などを防衛省九州防衛局が公表(3月2日)
- 日本の防衛
2026-3-4 09:55
防衛省 九州防衛局は令和8(2026)年3月2日(月)、ウェブサイトにおいて、令和8年3月および令和8年4月~6月に実施する自衛隊基地の工事作業と環境保全措置等の予定を公表した。あわせて施設整備状況の写真を公開した。
馬毛島は種子島(たねがしま)から西へ約10km離れた位置にあり、鹿児島県西之表市に属する。
南西諸島における自衛隊の活動・訓練拠点とするとともに、島嶼部に対する攻撃への対処拠点とするため、令和5(2023)年1月12日から自衛隊基地の建設が始まっている。建設される基地は、2本の滑走路、不整地着陸訓練施設、F-35B模擬艦艇発着艦訓練施設、陸上の訓練区域などを備えるものとなる。
3月には以下の工事と環境保全措置等が予定されている。各工事の詳細や、今後の工事予定については、記事末尾の九州防衛局の公表資料を参照されたい。
■馬毛島で建設中の施設とその区分
| 施設区分 | 施設区分内訳 | 施設説明 |
|---|---|---|
| 飛行場施設 | 滑走路 | ― |
| 飛行場関連施設 | 駐機場等施設 | 自衛隊機及び米軍機が駐機等を行うためのスペース |
| 格納庫 | 航空機の整備・格納等を行うための施設 | |
| 飛行場支援施設等 | 管制塔、庁舎、通信局舎、飛行管理棟、補給倉庫、消防車庫、隊舎、食堂、浴場、厚生施設、体育館、運動場、構内道路、ユーティリティ施設等、基地の運用支援に必要となる施設及び隊員の宿泊等のための施設 | |
| 貯蔵関連施設 | 航空機燃料、船舶用燃料、車両用燃料等を貯蔵する燃料タンク、タンカーからの燃料を受け入れるたの施設、燃料配管等の燃料施設、本施設の運用や警備等に必要な火薬類を貯蔵するための火薬庫等の施設 | |
| 訓練施設 | 不整地着陸訓練施設及びF-35B模擬艦艇発着艦訓練施設 | |
| 港湾施設 | 係留施設等 | 本施設への人員、燃料、資機材等の海上輸送、艦艇の停泊及び補給等を目的とした係留施設等。具体的な内容は、防波堤、一般桟橋、燃料桟橋、消波堤防、接続施設等 |
| 揚陸施設 | 緊急時の揚陸、輸送、訓練等のための救難機やエアクッション艇等の揚陸施設 | |
| 仮設桟橋 | 施設整備に必要となる資機材等を搬出入するための仮設の桟橋 | |
| 仮設施設 | 仮設沈砂池、仮設プラント | ― |
月間工事作業予定


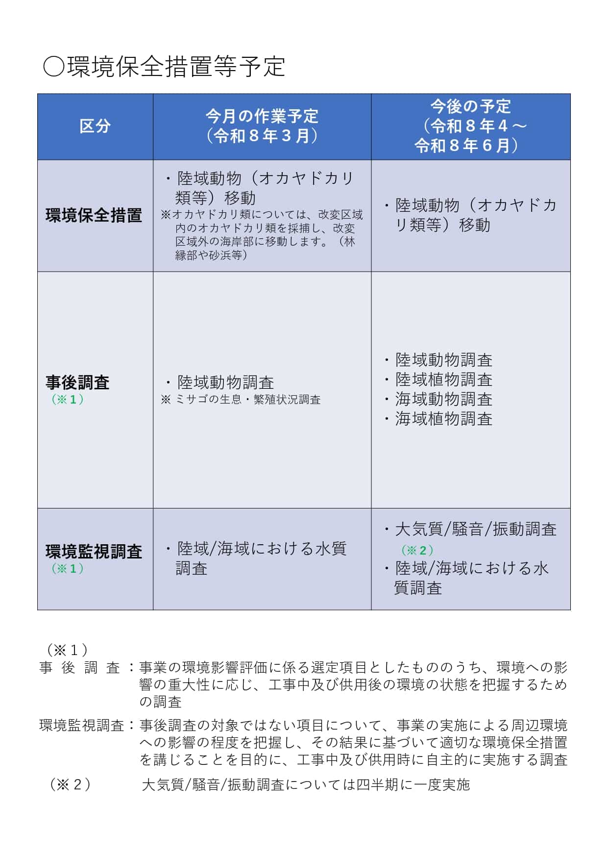
環境保全措置等予定

馬毛島の施設整備の状況(令和8年3月)

(以上)
◎下の[次の記事][前の記事]ボタンで、日本の防衛に関するニュース記事を次々にご覧いただけます。
Ranking読まれている記事
- 24時間
- 1週間
- 1ヶ月
- 在日米海軍 第5空母航空団(CVW-5)が岩国からグアムへの航空機訓練移転を3月に予定
- 自衛隊、コブラ・ゴールド26に参加 在外邦人保護や落下傘降下を演練(1月31日~3月6日)
- 小泉防衛大臣がイラン情勢を受け臨時会見 対策本部の設置、NSC開催、邦人輸送への態勢など(3月1日深夜)
- 米国とイスラエルがイランを攻撃 在留邦人の安全確保に向けた動き(外務省、3月2日のまとめ)
- 米国とイスラエルがイランを攻撃 首相官邸・外務省・防衛省の対応(2月28、3月1日のまとめ)
- 海上自衛隊が装備計画部の40代1等海佐を減給処分 部下への威圧的発言で懲戒(2月27日)
- 人事発令 令和8年2月26日付け、1佐職人事(陸自1名)
- 人事発令 令和7年8月1日付け、1佐職人事(陸自196名、海自60名、空自62名)
- 防衛装備庁が「ファストパス調達」資料を公開 スタートアップの技術を防衛装備品に迅速活用(2月27日)
- ロシア軍によるウクライナ侵略の状況 2月16日 防衛省まとめ
- 在日米海軍 第5空母航空団(CVW-5)が岩国からグアムへの航空機訓練移転を3月に予定
- 自衛隊、コブラ・ゴールド26に参加 在外邦人保護や落下傘降下を演練(1月31日~3月6日)
- 防衛装備庁が「ファストパス調達」資料を公開 スタートアップの技術を防衛装備品に迅速活用(2月27日)
- 米国とイスラエルがイランを攻撃 首相官邸・外務省・防衛省の対応(2月28、3月1日のまとめ)
- 人事発令 令和7年8月1日付け、1佐職人事(陸自196名、海自60名、空自62名)
- 三菱電機ら7社参画の衛星コンステレーション事業契約、 防衛省が公表 総額2831億円
- ロシア軍によるウクライナ侵略の状況 2月16日 防衛省まとめ
- 人事発令 令和7年12月16日付け、将補人事(陸自12名、海自13名、空自13名)
- 小泉防衛大臣がイラン情勢を受け臨時会見 対策本部の設置、NSC開催、邦人輸送への態勢など(3月1日深夜)
- 人事発令 令和7年8月1日付け、将補人事(陸自36名、海自11名、空自20名)
- 人事発令 令和8年2月6日付け、将人事(陸自2名)
- 人事発令 令和8年2月16日付け、1佐人事(空自3名)
- 人事発令 令和8年2月4日付け、1佐人事(空自2名)
- レイセオンのドローン迎撃無人機「コヨーテ」が物理的手段を用いないドローン群の撃退に成功(2月11日)
- 3等空佐の懲戒処分を発表 職権濫用及び虚偽の行政文書作成(2月10日)
- 在日米海軍 第5空母航空団(CVW-5)が岩国からグアムへの航空機訓練移転を3月に予定
- 《特集》洋上防空の絶対解──E-2D アドバンスト・ホークアイ 後編
- 人事発令 令和7年8月1日付け、1佐職人事(陸自196名、海自60名、空自62名)
- 人事発令 令和7年8月1日付け、将補人事(陸自36名、海自11名、空自20名)
- 人事発令 令和8年2月6日付け、将補人事(陸自1名)

